Business Processes
In the previous sections, we reviewed the types or levels of operations management. In this section, we identify the types of a processes being managed.
What are Business Processes?
Business processes, as the name implies, are simply the combination of activities carried on within any business. Specific activities make up a “process”.
All processes combined serve to deliver the business’s value proposition to customers or clients. Collectively, these processes are the operations of the company.
What are the Types of Business Process?
Henk Kleijn and Fred Rorink, in their book ‘Change Management, identified 5 different kinds of business processes in any company (organization):
- Primary processes
These are the main processes in a business, such as inbound logistics, operations (incl. production), outbound logistics, marketing and sales, services. According to some also R&D and purchasing could be viewed as primary activities / processes.
- Secondary or supporting processes
These processes support the work of the primary processes. For example, administrative personnel. Depending upon the organization, accounting and other professional services that simply facilitate operations may be included in this grouping.
- Systems, or Steering Systems
These are the high-level processes that set the direction of the firm and ensure the various primary processes of the business function effectively to achieve the companies mission, goals, and objectives. You can think of systems as the director and executive-level activities that have organization-wide implications. These can be thought of as the processes that help the primary processes.
- Decision processes
Decision processes are the means or methods for identifying issues, evaluating options, making and then communicating a decision with regard to those options. Decision processes happen at all levels of the organization. Decision processes interact with and guide the primary processes.
- Communication and information processes
Communication processes concern how communications and information flow within an organization. These processes are necessarily integrated into other processes. Notably, the accuracy of the choices and decisions made by managers is strongly dependent on the maturity of these communication and information processes.
Categorizing all processes into these five categories may not seem entirely helpful on a practical level. The primary purpose is use in understanding the purpose behind each individual process.
It is worth noting that this is just one method or manner of categorizing business processes. There are many proposed approaches and models for categorizing process.
We discuss two of these approaches below.
What is a Process Map?
A “process map” is a depiction of the specific processes and activities within an organization. Generally, it is used to document how these activities and processes are happening.
Example

The map demonstrates linear processes and uses symbols to represent the characteristics of the specific type of activity. It also demonstrates roles, responsibilities, and standards applicable to each activity. Ultimately, it show how inputs and outputs flow through the organization.
Most process maps divide the organizational processes into:
- Main processes
- Managing processes
- Support processes
You may note that these process categories are simplified from the 5-categories previously identified.
It is also important to not that the process map is most useful in depicting how processes within the organization are actually carried out – not how it should be carried out.
When a process map is created for the intended process or at the conceptual level, it is referred to as a “reference process map”.
Now, let’s add some detail to this organizational tool.
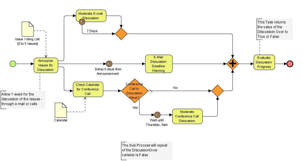
What is a Business Process Model?
The “business process model” provides a detailed description of a specific business process (including all activities within that process).
Note: This is in contrast to the business process map, which depicts all of the major activities collectively.
Example

The business model tends to be less about how a process is actually carried out and more about how it is designed and should be carried out. As such, it should be used for analysis and process optimization.
Likewise, because the process model is often at the conceptual level, it may be referred to as a referent business model.
The primary components of a business process model include:
- Process – The entire process from beginning to end.
- Tasks and Activities – Individual tasks that make up the process.
- Flows – The sequence for how activities take place in the process.
- Events – These are triggers that start, end, or can re-direct a process.
- Gateways – These are decisions that can re-direct a process.
- Participants – These are the people of groups that perform the tasks or activities.
The maps integrate symbols to connect the specific components and the form in which they exist (artifacts).

How to make a Business Process Map?
A good approach to developing a business process map is as follows:
- Process Identification – Identify the activities and processes that you want to document.
- Gather information – This means observing and talking with activity participants to understand and gather information about how processes are being carried out.
- Classify Processes – Classifying processes as main, managing, or support allows you to more effectively understand the purpose and related structure of the process.
- Identify Key Steps – Attempt to identify the key activities or tasks that make up the process. This should have a begin and endpoint for the process.
- Decision Points – Identify the key decision points for active participants that can affect the process flow.
Note: It can be very helpful to use specific software that allows for modeling with diagrams and descriptive symbols can be very helpful. After completing a business process map, it may be useful for you to move on to creating a business process model for each specific process or activity. I
How are Business Process Maps and Business Process Models used?
Both the business Process Model and Business Process Map provide a way to understand, visualize, and analyze a business process or collection of processes. The objective of each is process improvement and greater organizational efficiency and effectiveness. They can be used as part of compliance, process improvement, or auditing functions.
Generally, the business process management lifecycle includes:
- Modeling
- Implementing
- Executing
- Monitoring
- Optimizing
Business Process Modeling is a technique used to model or demonstrate a business process before implementing it.
Business models provide ways of expressing business processes or strategies in terms of business activities and collaborative behavior.
Business Process Simulation Software
Simulation software show the flow of work through a system using graphs based upon any parameter the user wishes.
Changing parameters and comparing the result demonstrates the impact of the change. In this way, companies can change their business processes in a computer environment, without risking costly setbacks of real world trial and errors.
By looking at the business process, organizations can improve their efficiency by eliminating redundancies. Also, each block can be looked at and improved by automating a set of activities. Any bottlenecks can be identified and removed.
Financial Planning, quantifying the impact of business decisions on balance sheet and P&L.
Risk Management, determining, measuring and managing the balance between profitability and certain types of risks.
Forecasting, analyzing historical data and using that to predict future scenario’s and trends.
Business Process Modeling, mapping processes, tasks and process steps in a visual representation to the resources required.
What is Process Value Analysis?
Process Value Analysis (PVA) is the evaluation of a company’s processes or procedures to determine whether they provide adequate value to the customers.
The objective is to make business activities more efficient in terms of value delivery and cost. It also allows business managers to identify and link all business activities to the business value chain.
Each step in a process is linked to the value derived by customers or the result achieved by the process.